博多法人会とは
博多法人会の目的
事業活動
法人会概要
役員紹介
入会案内
基本指針
会員特典
入会・会員情報変更
会員情報
よくある質問
情報公開
リンク集
サイトマップ
個人情報保護方針
お問合せ
HOME
会員の皆様へ
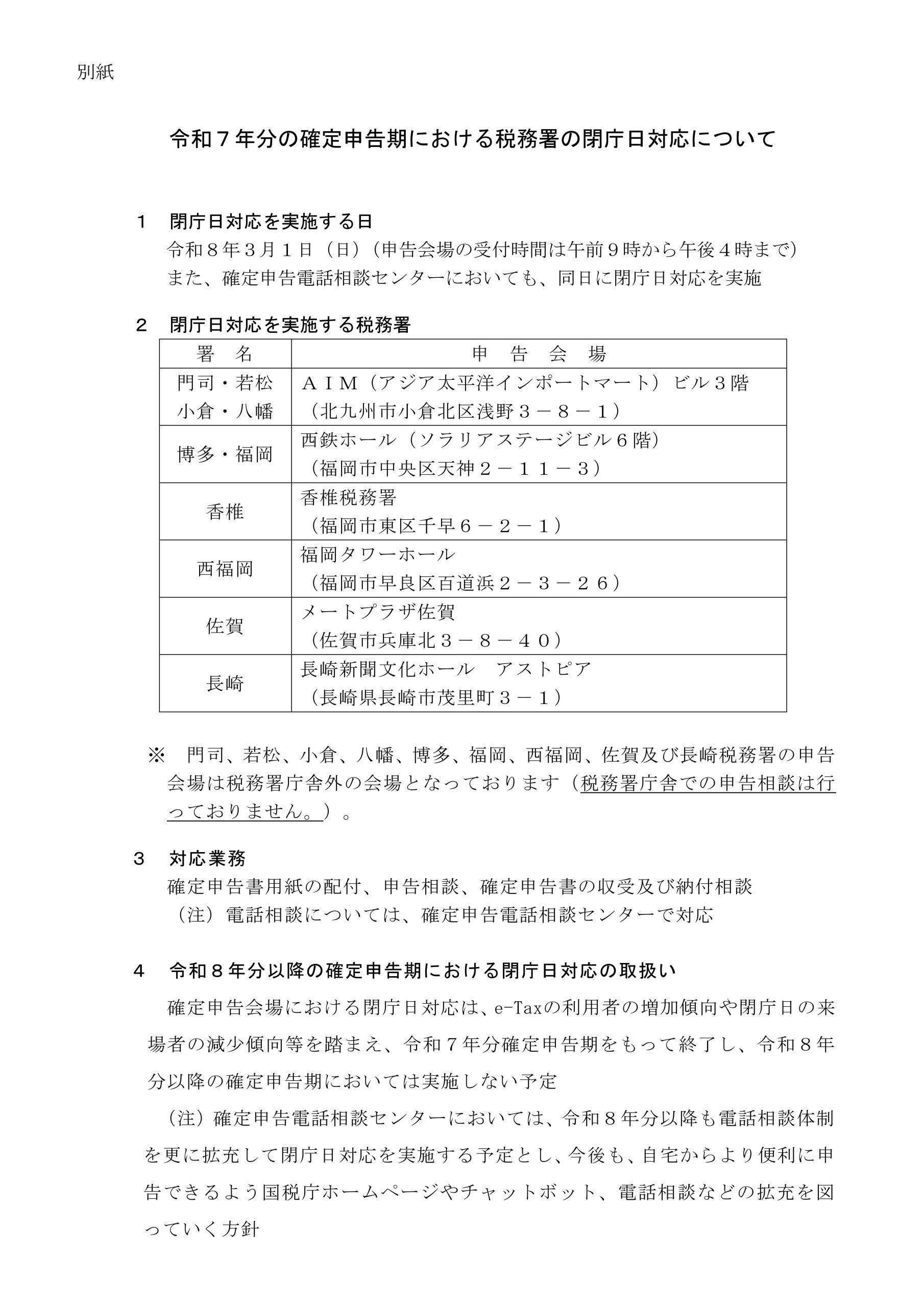
令和7年分の確定申告期における税務署の閉庁日対応について
会員の皆様へ
MEMBER NEWS
博多税務署
2026年01月09日
令和7年分の確定申告期における税務署の閉庁日対応について
PDFファイルはこちら ↓↓↓
令和7年分の確定申告期における税務署の閉庁日対応について
トップページへ
▲